Иммунитет — это не абстрактное «здоровье», а настоящая армия, несущая круглосуточную службу внутри нас. Ежесекундно она отражает атаки миллионов невидимых врагов: вирусов, бактерий и грибков. Понимание того, как работает эта сложная система, — ключ к осознанной заботе о своем организме. Давайте заглянем «за кулисы» нашей защиты.
Крепость и быстрый реактор: что такое врожденный иммунитет
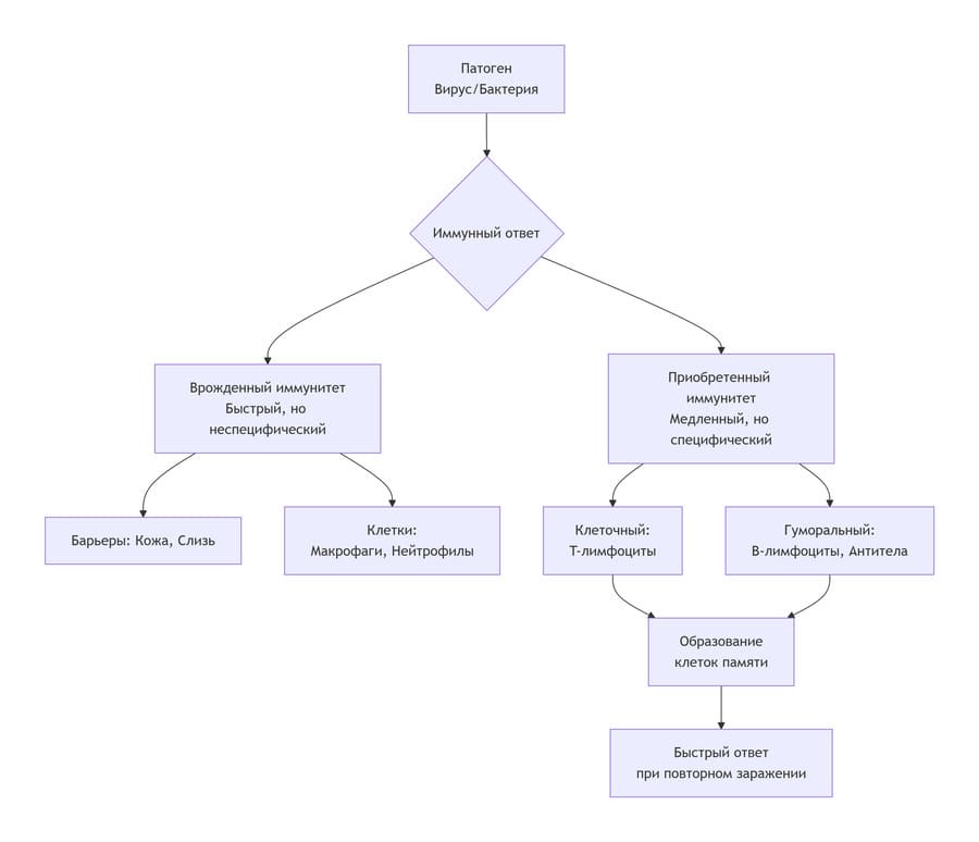
Это древнейшая и самая быстрая линия обороны. Она неспецифична, то есть одинаково яростно атакует любого чужака, пересекшего границы организма. Ее работа начинается с физических барьеров.
Неприступные стены: кожа и слизистые
Роговой слой кожи — это непреодолимая крепостная стена для большинства микробов. Слизистые оболочки носа, рта и легких производят слизь, которая захватывает частицы и выводит их нарушу. Слезы и слюна содержат фермент лизоцим, разрушающий клеточные стенки бактерий. А желудочный сок представляет собой агрессивный кислотный барьер, уничтожающий большую часть патогенов, попавших с пищей.
Клетки-камикадзе: нейтрофилы и макрофаги
Если микробам удалось прорвать первый рубеж, в бой вступают клетки врожденного иммунитета. Нейтрофилы — это основные «пехотинцы». Они первыми прибывают в очаг воспаления, поглощают врагов и, погибая, образуют гной. Макрофаги («большие пожиратели») — это тяжелая артиллерия. Они не только уничтожают патогены, но и «выставляют» их фрагменты на своей поверхности, как сигнал для следующего звена защиты.
Спецназ и снайперы: как работает приобретенный иммунитет
Если врожденная система не справляется, через несколько дней подключается высокоточная и умная приобретенная (адаптивная) иммунная система. Ее главная особенность — иммунологическая память и специфичность.
Клеточный иммунитет: работа T-лимфоцитов
T-лимфоциты — это элитный спецназ. Они не борются с вирусами напрямую, а находят и уничтожают собственные клетки организма, уже зараженные вирусом. T-киллеры выполняют функцию «чистильщиков», а T-хелперы (помощники) координируют весь иммунный ответ, активируя другие клетки.
Гуморальный иммунитет: производство антител B-лимфоцитами
B-лимфоциты отвечают за «гуморальный» ответ, то есть защиту с помощью жидкостей (крови, лимфы). Когда B-клетка встречает свой конкретный патоген, она активируется и превращается в фабрику по производству антител. Антитела — это высокоточные снайперские пули. Они связываются с вирусами или бактериями, блокируя их работу и помечая для последующего уничтожения макрофагами.
Память длиною в жизнь: как формируется иммунитет
Главный результат работы приобретенного иммунитета — создание клеток памяти. После победы над инфекцией часть T- и B-лимфоцитов не погибает, а превращается в долгоживущие клетки памяти. При повторной встрече с тем же патогеном они обеспечивают молниеносный и мощный ответ, часто полностью уничтожая врага до появления первых симптомов болезни. Именно на этом принципе основана вакцинация, которая «знакомит» иммунную систему с ослабленным или мертвым патогеном, готовя ее к реальной угрозе.
Центры подготовки: органы иммунной системы
Эта сложная армия не появляется из ниоткуда. У нее есть свои «учебные центры» и «гарнизоны».
-
Костный мозг — это главная «кадетская школа», где рождаются все клетки иммунитета.
-
Тимус (вилочковая железа) — это «офицерское училище», где T-лимфоциты проходят обучение и отбор.
-
Селезенка — «полевая база», где фильтруется кровь и происходит встреча с патогенами.
-
Лимфатические узлы — «региональные штабы», рассредоточенные по всему телу, где активируются лимфоциты.
Дружественный огонь: когда иммунитет работает против организма
Иногда высокоточная система дает сбой. Если в процессе обучения T-лимфоциты не были должным образом «проверены», они могут начать атаковать собственные клетки организма. Это называется аутоиммунной реакцией. Примеры — ревматоидный артрит, рассеянный склероз. Другая ошибка — аллергия, когда иммунитет слишком агрессивно реагирует на безобидные вещества (пыльцу, пищу), воспринимая их как серьезную угрозу.
Как на самом деле укрепить иммунитет: мифы и наука
Иммунитет — это система, а не мышца. Ее нельзя «накачать» волшебными таблетками. Эффективная поддержка заключается в создании оптимальных условий для ее работы.
-
Сон: Во время глубокого сна вырабатывается мелатонин, критически важный для активации T-лимфоцитов.
-
Сбалансированное питание: Белок (строительный материал для антител), цинк (для работы тимуса) и витамины A, C, D необходимы для синтеза иммунных клеток.
-
Управление стрессом: Гормон кортизол, выделяющийся при хроническом стрессе, подавляет воспалительные реакции и работу лимфоцитов, ослабляя защиту.
Таким образом, иммунитет — это невероятно сложная и слаженная система обороны, работающая на нескольких уровнях. Уважать ее — значит не искать чудодейственные средства, а вести образ жизни, который позволяет этой внутренней армии нести свою службу максимально эффективно.

